英国威廉集团官网
欢迎访问英国威廉集团!
设为首页
|
加入收藏
|
威廉概况
学院简介
历史沿革
学院领导
组织机构
学院动态
党建团学
党建动态
共青团学
学生管理
学生风采
本科教育
教学动态
专业介绍
教师风采
研究生教育
学科建设
培养方案
硕士招生
规章制度
威廉希尔
校友专栏
工作动态
校友风采
校园记忆
信访投诉
网站首页
威廉概况
学院简介
历史沿革
学院领导
组织机构
学院动态
党建团学
党建动态
共青团学
学生管理
学生风采
本科教育
教学动态
专业介绍
教师风采
研究生教育
学科建设
培养方案
硕士招生
规章制度
就业工作
校友专栏
工作动态
校友风采
校园记忆
信访投诉
×
会计学
当前您的位置:
网站首页
>
本科教育
>
专业介绍
>
会计学
>
正文
本科教育
教学动态
专业介绍
会计学
电子商务
财务管理
法学
国际经济与贸易
数字经济
教师风采
最新更新
英国威廉集团2024级转专业考试安排
英国威廉集团第三届ACCA实验班招生简章
英国威廉集团第三届ACCA实验班招生简章
数字经济专业简介
国际经济与贸易专业简介
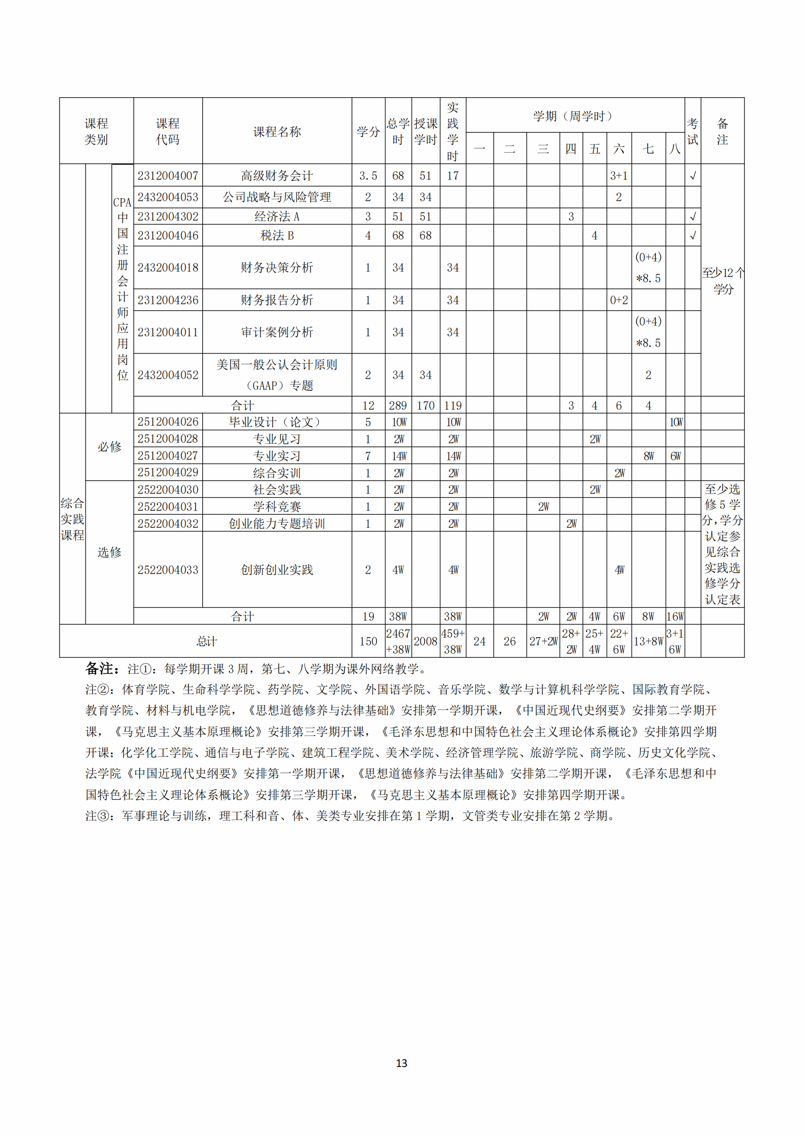
2019版会计学(国际会计)专业人才培养方案(应用类)
发布时间:2024-08-15
浏览量: